About Us

Shenzhen FM Technology Co., Ltd. – Your Trusted Partner for EU-Compliant E-cigarette Solutions

NICOMORE-about-as-scaled

Established in 2013, $henzhen FM Technology co., Ltd. is a high-tech enterprise at the forefront of electronic atomizer R&D, manufacturing, and sales. We specialize in developing and producing fully compliant vaping products for the global market, with a strategic focus on the European Union.

NICOMORE

Core Strengthsin EU Compliance & Manufacturing

TPD-Compliant Portfolio: We proudly offer a range ofTPD-certifed prod-ucts, including the widely popular 2ml pod systems, Qur products are meticulously designed to meet all aspects of EU regulations, including nicotinestrength limits and packaging and notihcation requirements.

Advanced Automated Production: To ensure unparalleled consistencyefficiency, and scalability in manufacturing our pod systems, we operate fourdedicated automated pod production lines. This investment in roboticassembly systems quarantees high-precision manufacturing, minimizeshuman error, and empowers us to reliably support high-volume orders.

Full Regulatory Compliance: Beyond TPD, our products adhere to the highest standards of safety and environmental protection, certifed by CE.RoHs,and REACH.

Engineered for Excellence: Our state-of-the-art 15,000 sq.m. facility issupported by over 800 employees, including a specialized team of 20-30 topR&D engineers focused on compliance-driven design. With over 50 qualitycontrol personnel, we ensure that every unit delivers consistent performance,superior flavor, and leak-resistant reliability.

About Us

Shenzhen FM Technology Co., Ltd. – Your Trusted Partner for EU-Compliant E-cigarette Solutions

about-us

Established in 2013, $henzhen FM Technology co., Ltd. is a high-tech enterprise at the forefront of electronic atomizer R&D, manufacturing, and sales. We specialize in developing and producing fully compliant vaping products for the global market, with a strategic focus on the European Union.

NICOMORE

Core Strengthsin EU Compliance & Manufacturing

TPD-Compliant Portfolio: We proudly offer a range ofTPD-certifed prod-ucts, including the widely popular 2ml pod systems, Qur products are meticulously designed to meet all aspects of EU regulations, including nicotinestrength limits and packaging and notihcation requirements.

Advanced Automated Production: To ensure unparalleled consistencyefficiency, and scalability in manufacturing our pod systems, we operate fourdedicated automated pod production lines. This investment in roboticassembly systems quarantees high-precision manufacturing, minimizeshuman error, and empowers us to reliably support high-volume orders.

Full Regulatory Compliance: Beyond TPD, our products adhere to the highest standards of safety and environmental protection, certifed by CE.RoHs,and REACH.

Engineered for Excellence: Our state-of-the-art 15,000 sq.m. facility issupported by over 800 employees, including a specialized team of 20-30 topR&D engineers focused on compliance-driven design. With over 50 qualitycontrol personnel, we ensure that every unit delivers consistent performance,superior flavor, and leak-resistant reliability.

NICOMORE

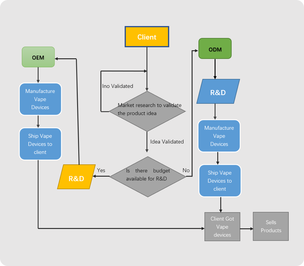
Customizable ODM/OEM Services

Leveraging our strong R&D prowess in compliant product developmentand advanced automated production, we provide expert OEM and ODMservices, We partner with brands to create customized, market-readypod systems and other devices that are fully aligned with both yourspecifcations and stringent EU regulatory frameworks.

The diagram below illustrates the OEM/ODM workflow.

NICOMORE

Research and innovation

Whether e-cigarettes offer a better alternative to smoking has been oneof the world's most debated issues in recent years. E-cigarettes have hada profound and lasting impact on the healthcare and consumerelectronics sectors, with global user numbers growing rapidly anddemand for vaping products exceeding expectations.

However, delivering an optimal customer experience while minimisingvaping waste has failed to keep pace, as current technology facessignificant bottlenecks. In 2023, Nicomore increased its R&D investment aspart of its commitment to sustainable future growth, while alsoaddressing cross-industry needs and global challenges.

Guided by its vision ofrelentless perfection, uncompromising quality, andenvironmental stewardship, Nicomore collaborates openly with globalpartners to explore new technologies-driving ongoing development inthe vaping industry and aiming to play its part in this revolution.

Market Reach & Manufacturing Capability

Our in-house brands, NlCOMORE and Ecigator, have gained signifcanttraction across Europe and over 50+ countries worldwide. To meet thisdemand, we maintain a robust production capacity of 3 million units month-ly and over 50 million sets annually.

Our commitment

Guided by our mission, "vape Tech, Pure Feel" we arededicated to building a modern enterprise recog-nized for high-guality, compliant products, costoptimization, and technical excellence, we aimto become your most trustworthy partner.creating sustainable walue and ensuringseamless market access in Europe.

NICOMORE
NICOMORE

Customizable ODM/OEM Services

Leveraging our strong R&D prowess in compliant product developmentand advanced automated production, we provide expert OEM and ODMservices, We partner with brands to create customized, market-readypod systems and other devices that are fully aligned with both yourspecifcations and stringent EU regulatory frameworks.

The diagram below illustrates the OEM/ODM workflow.

NICOMORE

Research and innovation

Whether e-cigarettes offer a better alternative to smoking has been oneof the world's most debated issues in recent years. E-cigarettes have hada profound and lasting impact on the healthcare and consumerelectronics sectors, with global user numbers growing rapidly anddemand for vaping products exceeding expectations.

However, delivering an optimal customer experience while minimisingvaping waste has failed to keep pace, as current technology facessignificant bottlenecks. In 2023, Nicomore increased its R&D investment aspart of its commitment to sustainable future growth, while alsoaddressing cross-industry needs and global challenges.

Guided by its vision ofrelentless perfection, uncompromising quality, andenvironmental stewardship, Nicomore collaborates openly with globalpartners to explore new technologies-driving ongoing development inthe vaping industry and aiming to play its part in this revolution.

OEM/Wholesale Service

NICOMORE

Market Reach & Manufacturing Capability

Our in-house brands, NlCOMORE and Ecigator, have gained signifcanttraction across Europe and over 50+ countries worldwide. To meet thisdemand, we maintain a robust production capacity of 3 million units month-ly and over 50 million sets annually.

Our commitment

Guided by our mission, "vape Tech, Pure Feel" we arededicated to building a modern enterprise recog-nized for high-guality, compliant products, costoptimization, and technical excellence, we aimto become your most trustworthy partner.creating sustainable walue and ensuringseamless market access in Europe.

R&D and Lab

NICOMORE1
NICOMORE vape factory